Instance Verification Kit (IVK)
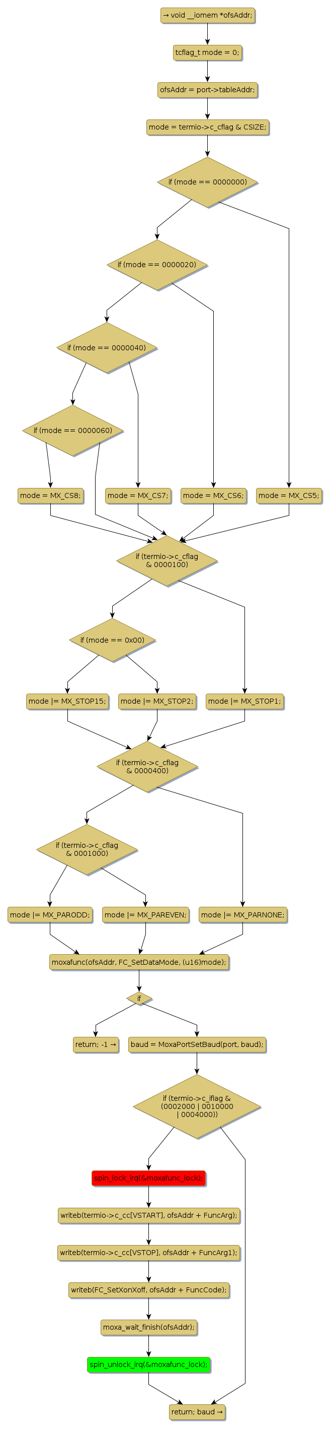
spin lock @ [46462+30+/linux-3.19-rc1/drivers/tty/moxa.c]
Instance Signature: moxafunc_lock
|
The Matching Pair Graph:
|
|
Function Name
|
Control Flow Graph (CFG)
|
Events Flow Graph (EFG)
|
Source Correspondence
|
|
MoxaPortSetTermio
|
|
|
[45625+17+/linux-3.19-rc1/drivers/tty/moxa.c]
|